
我院王志伟教授、王力教授联合美国莱斯大学Menachem Elimelech教授在Science Advances发表题为 “Deciphering co-ion and counterion transport in polyamide desalination membranes reveals ion selectivity mechanisms” 的研究论文。该研究聚焦于聚酰胺分离过程中的离子传输行为,结合实验解析与分子动力学仿真,首次证明盐离子与膜之间的电荷作用抑制了共离子分配同时加速其扩散,揭示了聚酰胺膜离子选择性分离的本质机理。研究发现,共离子(与膜电荷同性离子)于膜界面的分配行为是决定整体盐选择性的关键。该发现为高选择性离子分离膜的设计提供了全新理论框架,助力其在资源选择性回收、锂资源提取等绿色技术的发展。
反渗透(RO)和纳滤(NF)膜技术在污废水深度处理与资源回收方面有重要应用。然而,其离子-离子选择性机制长期存在争议。离子-离子选择性指膜对不同离子(如Li/Mg)的选择性分离。传统溶液-扩散理论难以区分离子的分配与扩散贡献,无法解释不同离子在膜内传输的选择性机制。聚酰胺膜因固有负电荷,导致共离子(如Cl⁻、SO₄²⁻)与反离子(如Na⁺)在界面分配与膜内扩散中呈现复杂耦合效应。如何解耦两者的分配与扩散机制、揭示离子-离子选择性原理,是膜分离资源回收领域的重大挑战之一。
研究团队通过石英晶体微天平(QCM)实验、电化学膜电阻测量、分子动力学(MD)仿真与密度泛函理论(DFT)计算等多尺度研究,阐明了聚酰胺膜的离子选择性分离机制。QCM实验表明,聚酰胺膜的负电荷通过唐南效应显著抑制共离子并强化了反离子的分配效应。但随盐浓度升高,共离子分配系数因电荷屏蔽效应而上升。纳滤(NF)膜因孔径更大、电荷密度更高,其共离子分配系数显著高于反渗透(RO)膜。

盐离子在亚纳米孔聚酰胺膜的界面分配行为
研究通过设计耦合离子交换膜的实验体系,首次实现了对共离子与反离子在膜内独立扩散系数的测定。结果发现,膜孔壁负电荷加速共离子膜内扩散,同时阻碍了反离子的膜内扩散。例如,SO₄²⁻的扩散系数在低浓度下因强静电排斥高于F⁻,但随浓度升高被F⁻反超。结果还指出,离子分配与扩散存在tradeoff效应,即低分配的共离子在膜内扩散更快。

共离子和反离子在亚纳米孔聚酰胺膜中的扩散机制
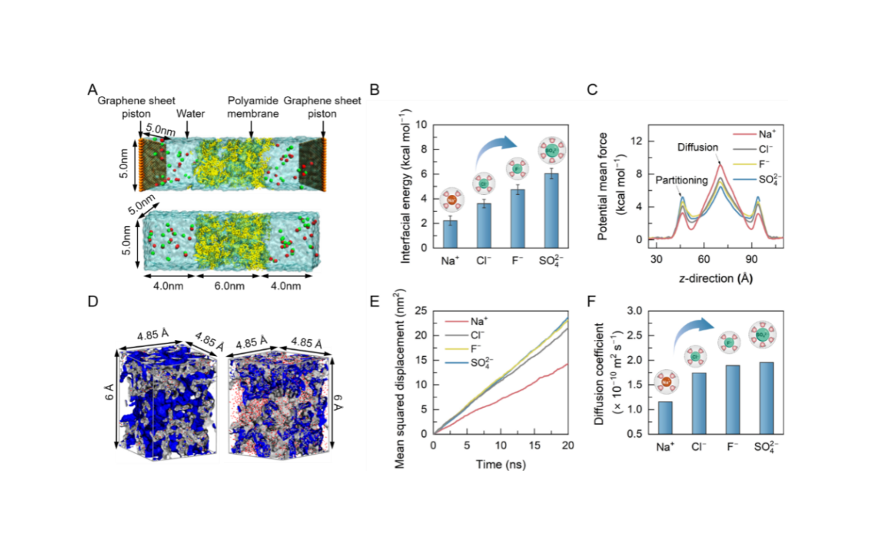
MD仿真结果还表明,离子与聚酰胺膜的界面结合能顺序为Na⁺ > Cl⁻ > F⁻ > SO₄²⁻,与分配实验结果一致。膜内离子的扩散系数仿真结果为 SO₄²⁻ > F⁻ > Cl⁻ > Na⁺, 进一步验证了实验结果。此外,MD仿真指出,膜内扩散速率取决于其在膜内过膜能垒的大小,且界面结合能与过膜能垒存在tradeoff效应,与实验观察结果吻合。

离子通过聚酰胺膜的分子动力学仿真
最后,通过纳滤膜的过滤实验,测试了不同盐的通量系数(salt permeability)与分离选择性。结果表明,膜分离过程的盐选择性与共离子分配系数的选择性密切相关,指出共离子的选择性分配是决定膜分离盐选择性的关键机制。

纳滤膜对不同盐的盐通量系数与选择性
我院2021级博士生郭雲为论文第一作者,我院王志伟教授、美国莱斯大学Menachem Elimelech教授和我院王力教授为共同通讯作者。合作者包括四川大学贺金龙副研究员、耶鲁大学博士生张俊伟、我院2023级硕士生盛萌。研究得到国家自然科学基金委和中央高校基础科研项目资助。
文章链接:https://www.science.org/doi/10.1126/sciadv.adu8302